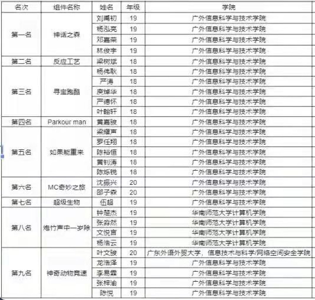
立足于孵化与培养高校开发者人才,网易与高校深入合作,开启校企合作新模式,举办了《我的世界》2021年网易高校开发者培养赛。伟德bv国际体育学子组队斩获大赛第1名;在单项排名前9名中更是有8组学子获得名次,分别是第1-7名和第9名;另外还将大赛5个单项奖、1个最佳团队奖全部收入囊中。大赛佳绩得到人民日报、中国青年报、南方日报等十多家媒体的关注报道。

参赛学生团队获奖情况

多家媒体集中报道截图
《我的世界》中国版以“用户自生产内容及价值推介”为核心,与高校展开深度赛事内容合作。2021年的比赛是首届与高校展开垂直定点性的合作模式,赛事立足于孵化与培养高校开发者人才,通过构建全新赛事框架、结合社会及行业热点创新专题赛区、建立健全高校开发者孵化与培养体系、赛后帮扶与“人才库”机制。高校开发者在赛事中将理论学习与行业实践进行融化与结合,旨在打破高校开发者“行业实践难”困境,实现高校与企业双赢。据悉,伟德bv国际体育每年都有毕业生在游戏开发、游戏用户行为分析岗位就业,还有毕业生从事游戏行业创业。
伟德bv国际体育高度重视学生创新和实践能力培养,探索打造了“1456”信息学工育人模式。通过品牌提升“科技创新实践月”,打造四大模块、九大主题活动,用一个月的科技创新赛事推动全年学生科技创新;通过“信息学子名企行”等活动,组织学生走进网易、百度、阿里、腾讯等知名企业,加强了与用人单位的联系与深度合作;通过学生社团的规范与转制,建立了14个学生科技创新团队和2个创新创业实践团队,覆盖近50%的在校生,学生创新意识和创新能力得到提升。
媒体链接:
人民日报:高校开发者培养赛开启校企合作新模式
中国青年网《我的世界》高校开发者培养赛2021第二届广州赛区精彩落幕 开启校企合作新模式
南方日报《我的世界》高校开发者培养赛广州赛区落幕
掌游宝《我的世界》高校开发者培养赛精彩落幕开启校企合作新模式
小獾电竞《我的世界》高校开发者培养赛广州赛区落幕
游侠网《我的世界》高校开发者培养赛2021第二届广州赛区精彩落幕 开启校企合作新模式
游民星空 《我的世界》高校开发者培养赛2021第二届广州赛区精彩落幕 开启校企合作新模式
手游那点事 网易《我的世界》成为高校生“开发者之路”的第一站
叶子猪《我的世界》高校开发者培养赛落幕细看三方共赢如何达成
叶子猪《我的世界》高校开发者培养赛2021第二届广州赛区精彩落幕